Automated Thermostat With Stepper Motor (Fan)

Automated Thermostat With Stepper Motor (Fan)

HARDWARE REQUIRED:

  • PICUNO Microcontroller board
  • 1 × HW-503 Digital Temperature Sensor
  • 1 × 5V Stepper Motor
  • 1 × ULN2003 Driver Board
  • 1 × 4xAA Battery Pack (For external supply)
  • Jumper wires
  • USB cable

DESCRIPTION:

This project creates a smart thermostat that controls a "fan" made from a stepper motor. The system uses a manual calibration method to get an accurate temperature reading from the sensor. When the ambient temperature rises above a setpoint, the program activates the stepper motor, causing it to spin continuously like a fan. When the temperature drops, the fan automatically turns off. This project demonstrates a real-world closed-loop control system and the importance of calibrating sensors.

NOTE:
The component has an NTC Thermistor module.
Core Component: The black, bead-like component is a special resistor whose resistance changes predictably with temperature.
Key Principle: "NTC" stands for Negative Temperature Coefficient. This simply means as the sensor gets hotter, its electrical resistance gets lower. So the voltage reading also gets lower.
The red circuit board is a "voltage divider." It converts the sensor's changing resistance into a changing voltage. The blue knob allows to set a temperature threshold.

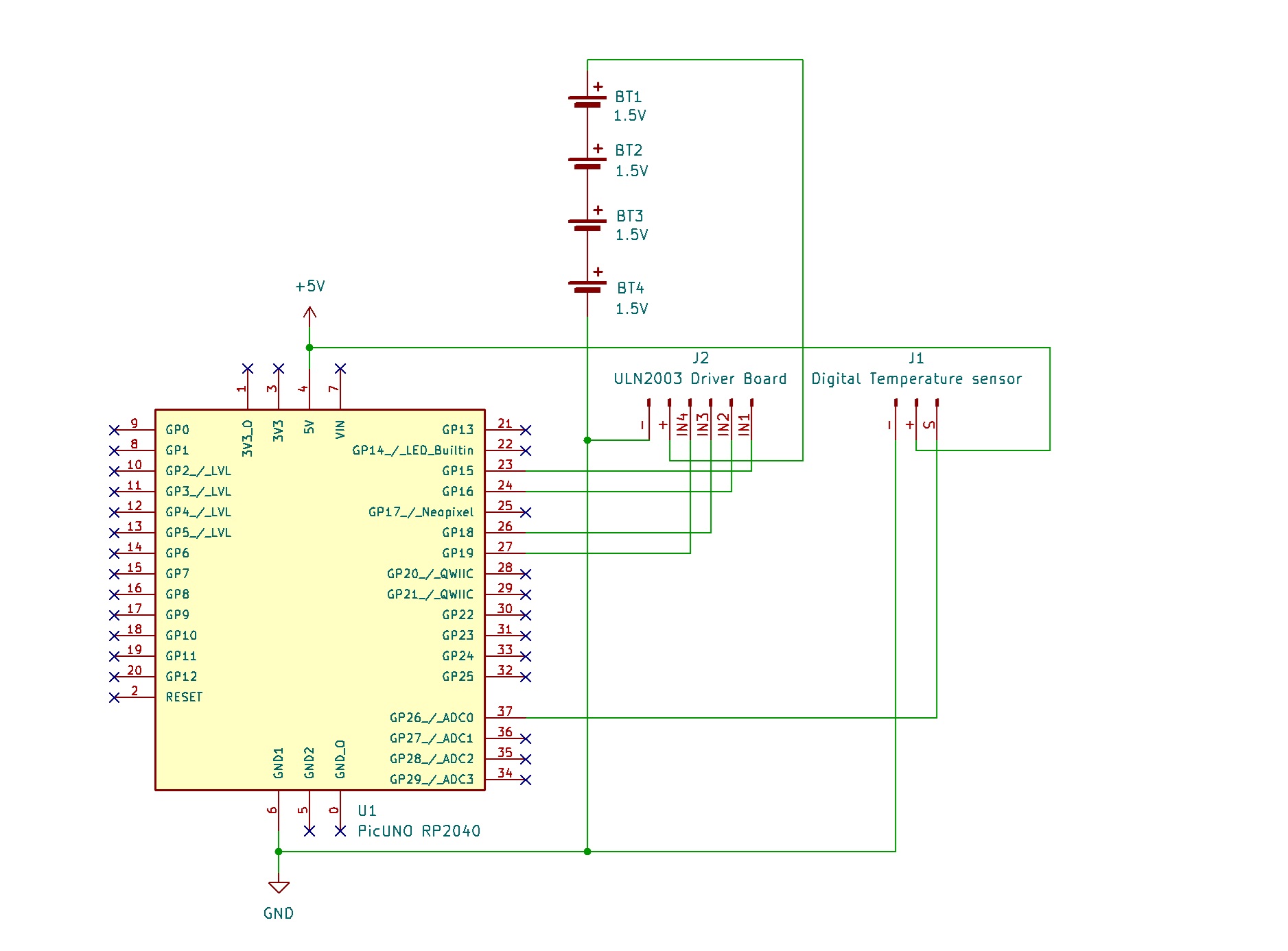
CIRCUIT DIAGRAM:

Automated Thermostat With Stepper Motor (Fan)
  • ULN2003 Driver Board:
    • Connect IN1, IN2, IN3, IN4 to PICUNO pins GPIO 15, 16, 18, and 19 respectively.
    • Connect the driver's + and GND pins to positive terminal of the 4xAA Battery pack and GND respectively.
    • Plug the stepper motor's connector into the socket on the driver board.
    • Connect the negative terminal of the 4xAA Battery Pack to Common GND on breadboard.
  • Digital Temperature Sensor:
    • Connect the GND (G) pin to GND on board.
    • Connect the VCC (+) pin to 5V on board.
    • Connect the Analog Output (AO) pin to A0 (GPIO 26).

    SCHEMATIC:

    ULN2003 Driver & Power:

    ULN2003 IN1 → PICUNO GPIO 15

    ULN2003 IN2 → PICUNO GPIO 16

    ULN2003 IN3 → PICUNO GPIO 18

    ULN2003 IN4 → PICUNO GPIO 19

    ULN2003 Power + Pin → 4xAA Battery Pack (+)

    ULN2003 Ground - Pin → GND

    Digital Temperature Sensor:

    GND (G) pin → GND

    VCC (+) pin → 5V

    AO pin → A0 (GPIO 26)

    Common Ground Connection:

    4xAA Battery Pack (-) → PICUNO Board GND

    CODE -- C:

    const int TEMP_SENSOR_PIN = A0;
    const int IN1 = 8;
    const int IN2 = 9;
    const int IN3 = 10;
    const int IN4 = 11;

    const float SETPOINT_TEMP = 28.0;
    const float HYSTERESIS = 1.0;

    const int ROOM_TEMP_READING = 540;
    const int WARM_TEMP_READING = 500;
    const float ROOM_TEMP_C = 26.0;
    const float WARM_TEMP_C = 33.0;

    const int step_sequence[8][4] = {
      {1, 0, 0, 1}, {1, 0, 0, 0}, {1, 1, 0, 0}, {0, 1, 0, 0},
      {0, 1, 1, 0}, {0, 0, 1, 0}, {0, 0, 1, 1}, {0, 0, 0, 1}
    };
    int motor_pins[4] = {IN1, IN2, IN3, IN4};
    int current_motor_step = 0;

    // --- State & Timer Variables ---
    bool isFanOn = false;
    unsigned long lastTempCheckTime = 0;
    const long tempCheckInterval = 1000; // Check temperature every 1 second (1000 ms)

    void setup() {
      Serial.begin(9600);
      
      for (int i = 0; i < 4; i++) {
        pinMode(motor_pins[i], OUTPUT);
      }
      
      Serial.println("Thermostat Ready. Monitoring temperature...");
    }

    void loop() {
      if (millis() - lastTempCheckTime >= tempCheckInterval) {
        // Read and map the temperature value
        int currentReading = analogRead(TEMP_SENSOR_PIN);
        float temperatureC = map(currentReading, ROOM_TEMP_READING, WARM_TEMP_READING, ROOM_TEMP_C, WARM_TEMP_C);

        Serial.print("Current Temp: ");
        Serial.print(temperatureC);
        Serial.println(" C");

        // Check if the fan state needs to change
        if (temperatureC > SETPOINT_TEMP) {
          if (!isFanOn) {
            Serial.println("--> Temperature HIGH. Turning fan ON.");
            isFanOn = true;
          }
        } else if (temperatureC < SETPOINT_TEMP - HYSTERESIS) {
          if (isFanOn) {
            Serial.println("--> Temperature NORMAL. Turning fan OFF.");
            isFanOn = false;
          }
        }
        
        lastTempCheckTime = millis(); // Reset the timer
      }

      if (isFanOn) {
        current_motor_step++;
        if (current_motor_step > 7) {
          current_motor_step = 0;
        }
        for (int i = 0; i < 4; i++) {
          digitalWrite(motor_pins[i], step_sequence[current_motor_step][i]);
        }
        delay(2); // The speed control delay
        
      } else {
        for (int i = 0; i < 4; i++) {
          digitalWrite(motor_pins[i], LOW);
        }
      }
    }
    Manual Calibration (map()) - This is the key to getting an accurate reading. The code uses the map() function to convert the raw analogRead() values (e.g., 540-500) into a realistic Celsius range (e.g., 26-33°C) based on your real-world testing.

    step_sequence array - This array holds the 8 specific ON/OFF patterns for the motor's four coils. Cycling through them creates smooth rotation.

    Dedicated Rotation Loop - When the temperature is high, the code enters a while loop that focuses only on running the motor logic with a delay(2), ensuring it has the perfect timing to spin without getting stuck.

    CODE -- PYTHON:

    from machine import Pin, ADC
    from time import sleep_ms

    TEMP_SENSOR_PIN = 26
    motor_pins = [Pin(p, Pin.OUT) for p in [8, 9, 10, 11]]

    SETPOINT_TEMP = 28.0
    HYSTERESIS = 1.0

    ROOM_TEMP_READING = 34000
    WARM_TEMP_READING = 30000
    ROOM_TEMP_C = 26.0
    WARM_TEMP_C = 33.0

    step_sequence = [[1,0,0,1],[1,0,0,0],[1,1,0,0],[0,1,0,0],[0,1,1,0],[0,0,1,0],[0,0,1,1],[1,0,0,1]]
    current_motor_step = 0

    temp_sensor = ADC(Pin(TEMP_SENSOR_PIN))
    print("Thermostat Ready (Calibrated).")

    # --- Helper Function ---
    def map_value(x, in_min, in_max, out_min, out_max):
        return (x - in_min) * (out_max - out_min) / (in_max - in_min) + out_min

    # --- Main Loop ---
    while True:
        current_reading = temp_sensor.read_u16()
        temperatureC = map_value(current_reading, ROOM_TEMP_READING, WARM_TEMP_READING, ROOM_TEMP_C, WARM_TEMP_C)
        
        print(f"Current Temp: {temperatureC:.2f} C")

        if temperatureC > SETPOINT_TEMP:
            print("--> Temperature HIGH. Fan is ON.")
            
            while temperatureC > SETPOINT_TEMP - HYSTERESIS:
                current_motor_step = (current_motor_step + 1) % 8
                for i in range(4):
                    motor_pins[i].value(step_sequence[current_motor_step][i])
                sleep_ms(2)
                
                # Re-check temperature to see if we should stop
                current_reading = temp_sensor.read_u16()
                temperatureC = map_value(current_reading, ROOM_TEMP_READING, WARM_TEMP_READING, ROOM_TEMP_C, WARM_TEMP_C)
                
            print("--> Temperature NORMAL. Turning fan OFF.")
            for pin in motor_pins:
                pin.value(0) # De-energize motor

        sleep_ms(1000)
    Manual Calibration (map_value) - The code uses a custom map_value function to convert the raw 16-bit ADC values (e.g., 34000-30000) into a Celsius range based on your real-world calibration, making the reading accurate for your specific sensor.

    step_sequence list - Holds the 8 electrical patterns that are sent to the four motor pins in sequence to create rotation.

    Dedicated Rotation Loop - Just like the Arduino version, when the fan needs to be on, the code enters a focused while loop that does nothing but step the motor with a 2ms delay, ensuring smooth, uninterrupted rotation.